为深入贯彻落实创新型人才培养要求,引导学生将专业所学与社会发展需求深度融合,培养和提高创新、创造、创业的意识和能力,近日,数字设计学院围绕学校第十五届“挑战杯”中国大学生创业计划竞赛校内选拔赛通知要求,全面启动赛事组织与备赛工作。
学院第一时间召开赛事筹备推进会,传达校赛时间安排、申报要求及评审标准,在各专业教研室广泛动员组建项目团队,并配备专属指导教师。同时,学院搭建备赛交流平台,组织往届获奖指导教师与学生团队开展经验分享,利用寒假时间指导团队打磨创业计划书,从项目社会价值、创新意义、发展前景等维度优化项目设计。
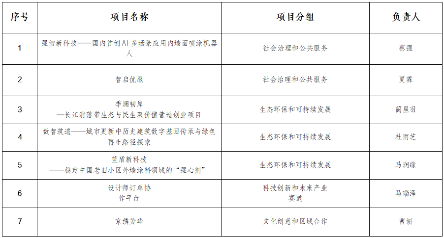
本次“挑战杯”竞赛聚焦五大发展理念设置五大参赛组别,学院结合数字设计学院专业特色,围绕社会治理与公共服务、生态环保与可持续发展、科技创新和未来产业、文化创意和区域合作组别开展项目挖掘与培育,精准对接智能制造、数字文创、工业设计、文化传播等赛道,充分发挥学院在数字设计、创意策划等领域的专业优势。最终,学院遴选过程采用双盲评审与多维度考核机制,选拔出7支优质项目晋级校级赛事。
下一步,学院将持续为参赛团队提供技术指导、资源对接等全方位保障,以赛促学、以赛促创,营造浓厚的学术科创氛围,力争在本届“挑战杯”竞赛中取得优异成绩,为学校创新创业教育发展贡献学院力量。

文:成真